Změny v oblasti požární ochrany, které úzce souvisejí s požární bezpečností staveb
Přehrát audio verzi
Změny v oblasti požární ochrany, které úzce souvisejí s požární bezpečností staveb
00:00
00:00
1x
- 0.25x
- 0.5x
- 0.75x
- 1x
- 1.25x
- 1.5x
- 2x
Ministerstvo vnitra – Generální ředitelství Hasičského záchranného sboru ČR (MV GŘ HZS ČR) zveřejnilo důležité informace o nabytí účinnosti právních předpisů v oblasti požární ochrany. Platí od začátku roku 2026 a dotýkají se i požárně bezpečnostního řešení staveb. Součástí je i právní výklad, který pomáhá ke sjednocení správní praxe a k poskytnutí vodítka pro posuzování požárně bezpečnostního řešení s ohledem na datum jeho zpracování, podání žádosti a účinnost jednotlivých právních předpisů.
Od 1. 1. 2026 je na základě ustanovení § 40 odst. 3 zákona č. 133/1985 Sb., o požární ochraně, ve znění pozdějších předpisů (dále jen „zákon o požární ochraně“), a přechodného ustanovení části druhé čl. III bod 6 zákona č. 284/2021 Sb., kterým se mění některé zákony v souvislosti s přijetím stavebního zákona, ve znění pozdějších předpisů (dále jen „zákon č. 284/2021 Sb.“), k zpracování požárně bezpečnostního řešení pro stavbu kategorie I a II oprávněna osoba, která je autorizovaná pro obor požární bezpečnost staveb podle zákona č. 360/1992 Sb., o výkonu povolání autorizovaných architektů a o výkonu povolání autorizovaných inženýrů a techniků činných ve výstavbě (autorizační zákon), ve znění pozdějších předpisů (dále jen „autorizační zákon“).
Současně od 1. 1. 2026 nabývá účinností vyhláška č. 467/2025 Sb., kterou se mění vyhláška č. 246/2001 Sb., o stanovení podmínek požární bezpečnosti a výkonu státního požárního dozoru (vyhláška o požární prevenci), ve znění pozdějších předpisů, která především novelizuje § 41 vyhlášky č. 246/2001 Sb., o stanovení podmínek požární bezpečnosti a výkonu státního požárního dozoru (vyhláška o požární prevenci), ve znění pozdějších předpisů (dále jen „vyhláška o požární prevenci“), který upravuje rozsah a obsah požárně bezpečnostního řešení. Nově tak bude reflektován obsah a rozsah požárně bezpečnostního řešení s ohledem na druh dokumentace dle zákona č. 283/2021 Sb., stavební zákon, ve znění pozdějších předpisů (dále jen „stavební zákon“).
K prvně uvedené informaci Ministerstvo vnitra – generální ředitelství Hasičského záchranného sboru České republiky (dále jen „MV – GŘ HZS ČR“) uvádí následující:
Část druhá čl. III bod 6 zákona č. 284/2021 Sb. stanovuje, že „Osoba, která je oprávněna ke zpracování požárně bezpečnostního řešení podle dosavadní právní úpravy, je oprávněna po dobu 2 let od nabytí účinnosti tohoto zákona zpracovávat požárně bezpečnostních řešení stavby kategorie I a II.“ Vzhledem k tomu, že zákon č. 284/2021 Sb. nabyl účinnosti 1. 1. 2024, je na základě výše uvedeného přechodného ustanovení ke zpracování požárně bezpečnostního řešení stavby kategorie I a II oprávněn autorizovaný inženýr nebo autorizovaný technik v oboru požární bezpečnost staveb a na základě § 18 odst. 2 autorizačního zákona i autorizovaný inženýr v rozsahu oboru podle § 5 autorizačního zákona. Od 1. 1. 2026 však bude v souladu s ustanovením § 40 odst. 3 zákona o požární ochraně oprávněn zpracovávat požárně bezpečnostní řešení pro stavbu kategorie I a II pouze autorizovaný inženýr nebo autorizovaný technik v oboru požární bezpečnost staveb.
V praxi však mohou nastat situace, kdy žádost o závazné stanovisko bude podáno po 1. 1. 2026, nicméně požárně bezpečnostní řešení bude zpracováno autorizovaným inženýrem na základě § 18 odst. 2 autorizačního zákona v rozsahu oboru podle § 5 autorizačního zákona, tedy nebude se jednat o autorizovaného inženýra nebo autorizovaného technika v oboru požární bezpečnost staveb. Vzhledem ke znění čl. III bod 6 zákona č. 284/2021 Sb. a skutečnosti, že na základě § 31 odst. 4 zákona o požární ochraně jsou podklady a dokumentace podle § 31 odst. 1 písm. b) zákona o požární ochraně předkládány elektronicky, bude se v případě, že je požárně bezpečnostní řešení opatřeno v souladu s § 13 odst. 3 písm. b) autorizačního zákona elektronickým autorizačním razítkem a kvalifikovaným elektronickým časovým razítkem do 31. 12. 2025 autorizovaným inženýrem na základě § 18 odst. 2 autorizačního zákona jednat o požárně bezpečnostní řešení splňující veškeré náležitosti a nebude se jednat o vadu podání. Pokud však požárně bezpečnostní řešení bude opatřeno elektronickým autorizačním razítkem a kvalifikovaným elektronickým časovým razítkem po 1. 1. 2026 autorizovaným inženýrem na základě § 18 odst. 2 autorizačního zákona bude se jednat o vadu podání, neboť nebyly splněny požadavky ustanovení § 40 odst. 3 zákona o požární ochraně a HZS kraje vyzve žadatele v souladu s § 177 odst. 2 stavebního zákona ve spojení s § 149 odst. 5 zákona č. 500/2004 Sb., správní řád, ve znění pozdějších předpisů (dále jen „správní řád“), k odstranění vady podání. To se týká i případů doplnění žádosti na základě výzvy Hasičského záchranného sboru kraje nebo doplnění žádosti na základě vlastního uvážení žadatele.
K druhé uvedené informaci MV – GŘ HZS ČR uvádí následující:
Od 1. 1. 2026 dojde ke změně znění ustanovení § 41 vyhlášky o požární prevenci, které nově obsahuje podrobnosti rozsahu požárně bezpečnostního řešení s ohledem na druh dokumentace dle stavebního zákona. V souladu s přechodnými ustanoveními se požárně bezpečnostní řešení předložené v rámci řízení podle stavebního zákona nebo při podání žádosti o závazné stanovisko dotčeného orgánu na úseku požární ochrany, a to včetně navazujících řízení nebo postupů podle stavebního zákona, přede dnem nabytí účinnosti novely vyhlášky o požární prevenci, tedy před 1. 1. 2026, posoudí podle dosavadních právních předpisů.
Pokud tedy bude HZS kraje požádán o vydání závazného stanoviska před 1. 1. 2026, posoudí náležitosti požárně bezpečnostního řešení dle vyhlášky o požární prevenci, ve zněním účinném do 31. 12. 2025. To stejné platí i v případě, pokud stavebník podá žádost na stavební úřad do 31. 12. 2025, přičemž stavební úřad si v souladu s § 184 odst. 3 stavebního zákona vyžádá závazné stanovisko sám. Nakonec se požárně bezpečnostní řešení bude posuzovat podle vyhlášky o požární prevenci, ve znění účinném do 31. 12. 2025 i v případě postupu dle § 149 odst. 7 správního řádu – přezkoumání v rámci odvolacího řízení a § 149 odst. 8 správního řádu – přezkoumání v rámci přezkumného řízení.
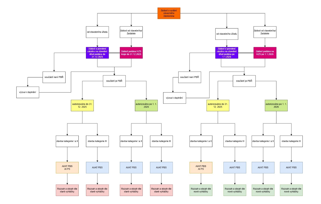
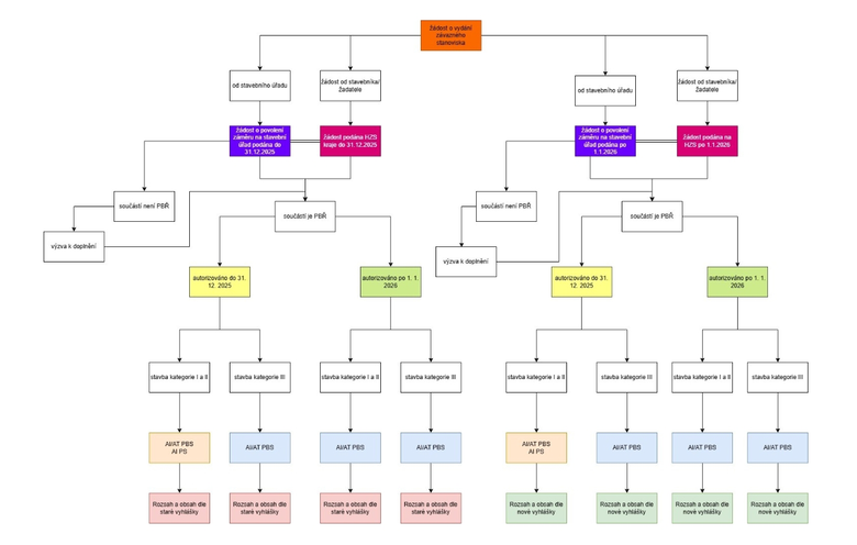
V praxi však mohou nastat případy, kdy obě přechodná ustanovení budou v kombinaci, přičemž Hasičský záchranný sbor kraje by měl postupovat následujícím způsobem:
- Pokud Hasičský záchranný sbor kraje obdrží žádost o vydání závazného stanoviska do 31. 12. 2025, přičemž přílohou žádosti bude požárně bezpečnostní řešení zpracované dle znění vyhlášky o požární prevenci do 31. 12. 2025 a bude současně opatřené elektronickým autorizačním razítkem a kvalifikovaným časovým razítkem autorizovaným inženýrem na základě § 18 odst. 2 autorizačního zákona v rozsahu oboru podle § 5 autorizačního zákona do 31. 12. 2025, jedná se bezvadné podání, na základě kterého Hasičský záchranný sbor vydá závazné stanovisko, i kdyby závazné stanovisko bylo vydáno až po 1. 1. 2026.
- Pokud Hasičský záchranný sbor kraje obdrží žádost o vydání závazného stanoviska do 31. 12. 2025, ale přílohou žádosti nebude požárně bezpečnostní řešení, Hasičský záchranný sbor kraje vyzve k doplnění žádosti, přičemž pokud požárně bezpečností řešení bude doplněno po 1. 1. 2026 a bude opatřeno elektronickým autorizačním razítkem a kvalifikovaným elektronickým časovým razítkem rovněž po 1. 1. 2026, bude muset být opatřeno elektronickým autorizačním razítkem a kvalifikovaným elektronickým časovým razítkem osobou autorizovanou v oboru požární bezpečnosti staveb. Nicméně obsahové náležitosti požárně bezpečnostního řešení se posoudí dle vyhlášky o požární prevenci, ve zněním účinném do 31. 12. 2025. To stejné platí i v případě, kdy žádost o povolení záměru je podána na stavební úřad do 31. 12. 2025, přičemž k doplnění požárně bezpečnostního řešení dojde až v průběhu řízení před stavebním úřadem a kdy si závazné stanovisko vyžádá stavební úřad sám.
- Pokud Hasičský záchranný sbor kraje obdrží žádost o vydání závazného stanoviska po 1. 1. 2026 a přílohou žádosti bude požárně bezpečností řešení opatřené elektronickým autorizačním razítkem a kvalifikovaným elektronickým časovým razítkem autorizovaným inženýrem na základě § 18 odst. 2 autorizačního zákona v rozsahu oboru podle § 5 autorizačního zákona do 31. 12. 2025, nejedná se o vadu podání a Hasičský záchranný sbor kraje nevyzývá k odstranění vady. Nicméně obsahové náležitosti požárně bezpečnostního řešení se posoudí dle § 41 vyhlášky o požární prevenci, ve znění účinném od 1. 1. 2026, a to s ohledem na podrobnost druhu dokumentace dle stavebního zákona. To stejné platí i v případě, kdy žádost o povolení záměru je podána na stavební úřad po 1. 1. 2026 a kdy si závazné stanovisko vyžádá stavební úřad sám.
- Pokud Hasičský záchranný sbor kraje obdrží žádost o vydání závazného stanoviska po 1. 1. 2026 a přílohou žádosti bude požárně bezpečnostní řešení zpracované v rozsahu dle § 41 vyhlášky o požární prevenci, ve znění účinném od 1. 1. 2026, přičemž současně bude opatřeno elektronickým autorizačním razítkem a kvalifikovaným elektronickým časovým razítkem osobou autorizovanou v oboru požární bezpečnosti staveb, jedná se o bezvadné podání, na základě něhož vydá Hasičský záchranný sbor kraje závazné stanovisko.
Výše uvedené případy jsou uvedeny v následujícím diagramu:
Co se týče změny záměru před dokončením, tak jelikož absentují přechodná ustanovení, tak se v případě změny záměru před dokončením postupuje i v případě stavby povolené dle zákona č. 183/2006 Sb., o územním plánování a stavebním řádu (stavení zákon) podle stavebního zákona – § 224 stavebního zákona. V žádosti o povolení záměru před dokončením stavebník v souladu s § 224 odst. 4 stavebního zákona kromě obecných náležitostí podle zákona č. 500/2004 Sb., správní řád, ve znění pozdějších předpisů, uvede popis změn a připojí dokumentaci pro povolení záměru s vyznačením zamýšlených změn a připojí, mimo jiné, závazná stanoviska v rozsahu, v jakém se změna záměru dotýká zájmů chráněných jiným právním předpisem. Jiným právním předpisem je právě i zákon o požární ochraně a zákon č. 239/2000 Sb., o integrovaném záchranném systému a o změně některých zákonů, ve znění pozdějších přepisů.
Z výše uvedeného vyplývá, že se na řízení o povolení změně záměru před dokončením aplikují právní předpisy platné a účinné v době vedeného řízení, přičemž v souvislosti ze změnou § 41 vyhlášky o požární prevenci záleží, kdy byla podána žádost, zda před 31. 12. 2025 či po 1. 1. 2026. Pouze v případě, kdy bylo řízení o změně záměru před dokončením zahájeno do 30. 6. 2024, tak se postupuje podle zákona č. 183/2006 Sb., o územním plánování a stavebním řádu.
Zdroj a další informace na stránkách Ministerstvo vnitra – Generální ředitelství Hasičského záchranného sboru ČR (MV GŘ HZS ČR)



